国家网信办公开发布了最新版《互联网新闻信息稿源单位名单》

国家网信办公开发布了最新版《互联网新闻信息稿源单位名单》

为适应网络传播新形势新变化新需求,进一步夯实网络传播秩序管理基础、丰富互联网新闻信息供给,依据《互联网新闻信息服务管理规定》,国家网信办组织对2016版《互联网新闻信息稿源单位名单》进行了更新。10月20日,国家网信办公开发布了最新版《互联网新闻信息稿源单位名单》,名单涵盖中央新闻网站、中央新闻单位、行业媒体、地方新闻网站、地方新闻单位和政务发布平台等共1358家稿源单位。2016版《互联网新闻信息稿源单位名单》同时作废。

国家网信办新闻发言人介绍,以习近平同志为核心的党中央高度重视互联网内容建设,党的十九大报告专门就加强互联网内容建设作出重要部署。习近平总书记强调,“正能量是总要求、管得住是硬道理、用得好是真本事”,为互联网内容建设提供了根本遵循。国家网信办深入学习贯彻习近平总书记重要讲话重要指示精神和党中央决策部署,把互联网新闻信息稿源管理作为加强互联网内容建设、规范网络传播秩序的重要抓手,大力开“前门”,加快合规稿源的扩容提质,进一步丰富网上信息内容供给,为做大做强正能量提供“源头活水”。同时,坚决关“后门”,严管违规自采、违规转载等突出问题,从源头拧紧信息传播的“总开关”。

据介绍,此次稿源单位名单更新有以下三个突出特点:一是“新增一批”。严格审核各单位申报材料,将坚持正确政治方向、舆论导向、价值取向,管理规范、代表性强、影响广泛的媒体、网站以及政务发布平台等按照应进尽进原则纳入稿源名单。二是“核校一批”。对2016版稿源单位名单中因机构改革、单位撤并等,导致名称、网址、主管主办单位等发生变更的稿源单位进行核校,定向确认、据实更正,确保相关信息准确无误。三是“剔除一批”。对2016版稿源单位名单中不再符合条件、日常表现不佳、缺乏影响力的单位,从名单中移除,切实维护名单的严肃性、公信力。

与2016版稿源单位名单相比,新版名单主要有五个显著变化:一是数量大幅扩容,总量是此前的近4倍;二是领域多元拓展,新收录一批理论网站和媒体、专业财经类网站和媒体、军事类网站和媒体,及一批涉及经济社会民生领域的行业媒体,覆盖面更广,内容更多元;三是首次将公众账号和应用程序纳入名单;四是为鼓励支持县级融媒体中心发展,首次将具备条件的江苏江阴市、浙江长兴县、福建尤溪县、江西分宜县、河南项城市、湖北赤壁市、湖南浏阳市、四川成都高新区、陕西陈仓区、甘肃玉门市等10家县级融媒体中心纳入名单;五是大幅扩容政务发布平台,为各地各部门政策发布、权威发声提供有力保障。

国家网信办新闻发言人强调,即日起,互联网新闻信息服务提供者转载新闻信息时,必须依据最新版《互联网新闻信息稿源单位名单》执行,对超范围转载的,将依法依规予以处罚。下一步,国家网信办将对稿源单位名单实行全程动态管理,“有进有出”。对符合要求的,及时增补纳入;对违反法律法规、出现信息安全责任事故等问题的稿源单位,及时采取冻结、移除等处置措施,推动稿源单位强化责任意识、把关意识,提升内容质量和运行安全,确保网上始终正能量充沛、主旋律高昂。

据介绍,具有互联网新闻信息采编发布服务资质的互联网新闻信息服务单位,依法设立的报刊社、广播电台、电视台、通讯社和新闻电影制片厂等从事新闻采编业务的单位,党政机关开设的官方发布平台等三类单位可申请加入《互联网新闻信息稿源单位名单》。中央新闻网站,中央新闻单位,主管主办单位为中央和国家机关、群团组织等的发布平台,向国家网信办提交书面申请材料;地方新闻网站、地方新闻单位等向所在省(区、市)网信办提交书面申请材料,经主管部门审核同意后报国家网信办按程序审批。

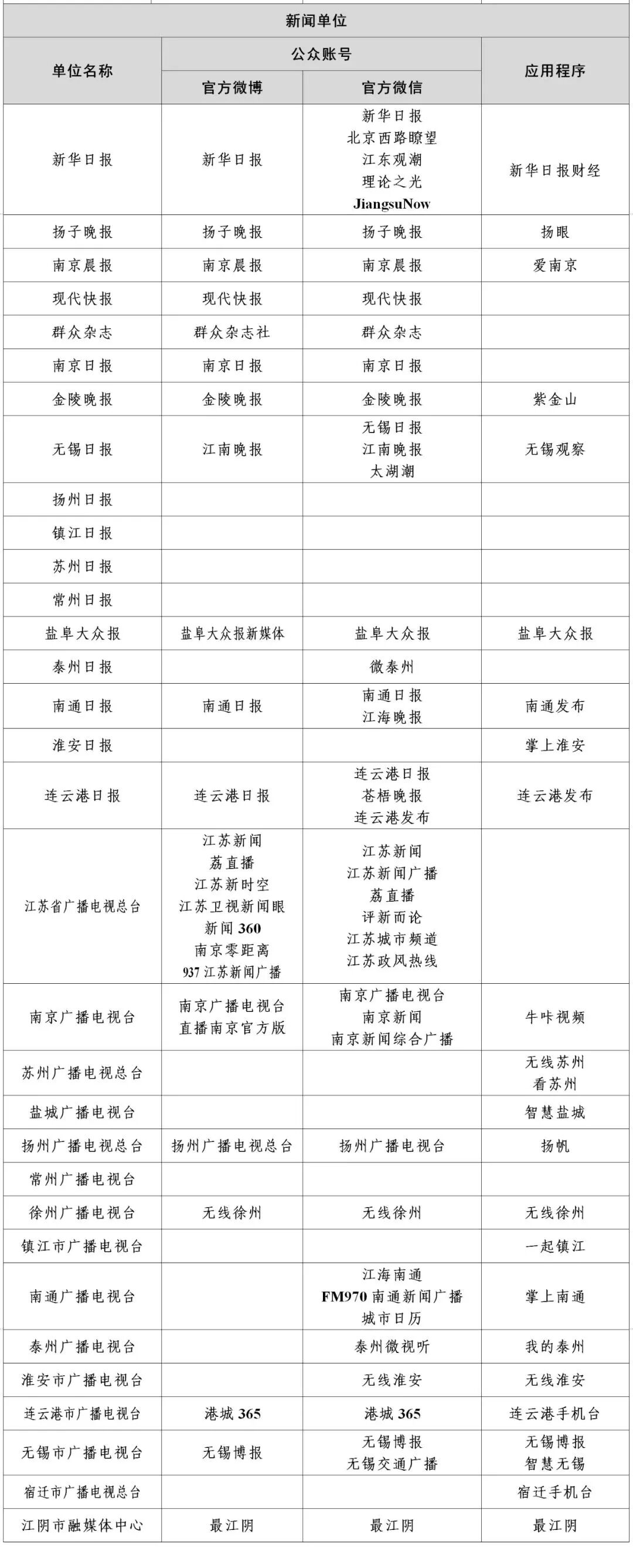
最新版《互联网新闻信息稿源单位名单》

(国家网信办,截至2021年10月,共1358家)


图片
图片
图片
图片
图片
图片
图片
图片
图片
图片
图片
图片
图片
图片
图片
图片



已无更多数据

视频小程序,轻点两下取消赞在看,轻点两下取消在看


来源:网信中国微信公众号(ID:cacweixin)

发布日期:2021-10-29

声明:转载此文是出于传递更多信息之目的。若有来源标注错误或侵犯了您的合法权益,请作者持权属证明与本网联系,我们将及时更正、删除,谢谢。邮箱地址:renminshangjin@foxmail.com

海捕悬红海捕悬红商务合作

QQ:1004201016

邮箱:renminshangjin@foxmail.com